ENGLISH
拼搏(中国)
公司
新闻
拼搏在线官方网站
行业新闻
产品
产品种类
技术
研发
检测
业绩
招聘
其他
拼搏在线官方网站
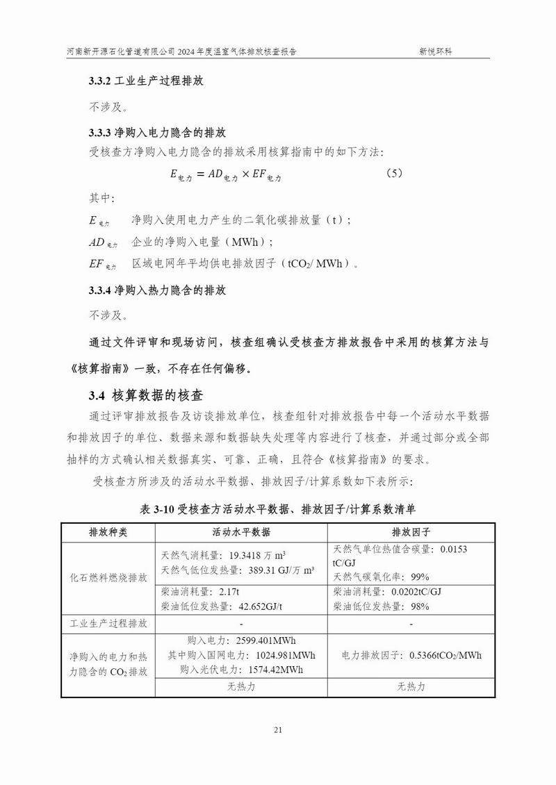
新开源石化温室气体核查报告
发布时间:
2025-03-25
浏览量:
439
次
上一篇:
碳足迹自评价报告
下一篇:
2024年度社会责任报告
华亿在线平台
|
拼搏官方网站
|
乐动网页登录
|
云博app官方在线入口
|
华球平台
|
leyu·乐鱼(中国)体育官方网站
|
乐竞体育(中国)官方网站-登录入口
|
半岛在线
|
乐虎乐玩国际
|